Kommunens verksamheter

I Åsele är våra verksamheter fördelade på sex olika områden med varsin verksamhetschef. Verksamhetscheferna leds av kommunchefen som har det övergripande ansvaret över kommunens samlade verksamheter.

En mer detaljerad bild av verksamheternas olika ansvarsområden finns här och öppnas upp som pdf.

Inom Kommunstyrelsens verksamhetsområde finns:

  • Sociala

    • Äldre- och funktionshinderomsorg

    • Individ och familjeomsorg

  • Barn och utbildning

    • Förskola

    • Grundskola

    • Kommunal vuxenutbildning

    • Lärcentrum

  • Fritid, turism och kultur

    • Fritidsanläggningar

    • Bibliotek och kultur

    • Kulturhuset

  • Teknik och anläggning

    • Fastighetsskötsel

    • Gator, vatten och avlopp

    • Lokalvård

  • Intern service

    • Ekonomi

    • IT

    • Kansli

    • Lönekontor

    • Räddningstjänst

Under Miljö- och byggnadsnämnden finns:

  • Miljö och bygg

    • Miljöenheten

    • Samhällsbyggnadsenheten

    • Myndighetsutövning inom Räddningstjänsten

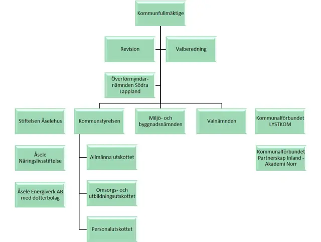
Utöver detta finns verksamheten förlagd i ett antal egna och gemensamma nämnder, kommunalförbund, bolag och stiftelser som visas i bilden ovan.

Kontaktuppgifter

Kommunchef
Nils-Petter Grenholm
0941-140 41

Socialchef
Eva-Lena Johansson
0941-140 14

Barn- & utbildningschef
Yvonne Nordlander
0941-141 05

Fritid, turism & kulturchef
Jenny Hörnström
0941-140 77

Teknisk chef
Jörgen Prawitz
0941-140 38

Kansli-/HR chef
Anna L Johansson
0941-140 54

IT-chef
Arne Pettersson
0941-142 26

Ekonomichef
Sabine Bösinger
0941-140 40

Räddningschef
Conny Sandström
0941-140 33

Miljö- och byggchef
Nils-Petter Grenholm
0941-140 41

E-post: kommun@asele.se